在C2C交易中,用户需提高警惕,注意交易安全隐患,首先要严格按照指导原则操作,并在规定时间内完成交易,其次要细致阅读交易条款,验证交易金额,确保每一步骤的谨慎处理,同时维护个人隐私,切勿泄露敏感信息以防诈骗,此外,交易前核实卖方信誉度,包括订单完成率和用户评价,以增强交易安全,若遇到纠纷,应第一时间申诉并联系客服,客服可通过锁定资金保护用户权益,沟通与达成共识是解决问题的最佳方法,建议用户在求助客服后也可自行处理争议,但需理解建议不能完全避免资产损失,遵循交易指令,及时准确执行交易是保护个人资产的关键,若对手协商未果,建议联系客服寻求官方帮助,提交工单并附上相关凭证,或在严重违规情况下向当地政府机构举报,最后提醒用户,Gate仅为信息中介,务必谨慎评估交易对手信誉,管理法币交易风险。
C2C 交易为越来越多的用户提供了方便和利润,与此同时,用户需要警觉,交易中的安全隐患正变得越来越严重。因此,我们建议用户注意以下要点:
-请严格按照指导原则操作,确保在规定的时间内完成交易。
-细致阅读交易条款,验证交易金额,并谨慎处理每一步骤。
-维护个人隐私是极其关键的。切勿泄露任何敏感信息以防止可能的诈骗或欺诈行为。
-在交易开始前,核实卖方的信誉度非常重要,包括检查卖方的订单完成率、其他用户的评价等,以增强安全性。
注意:
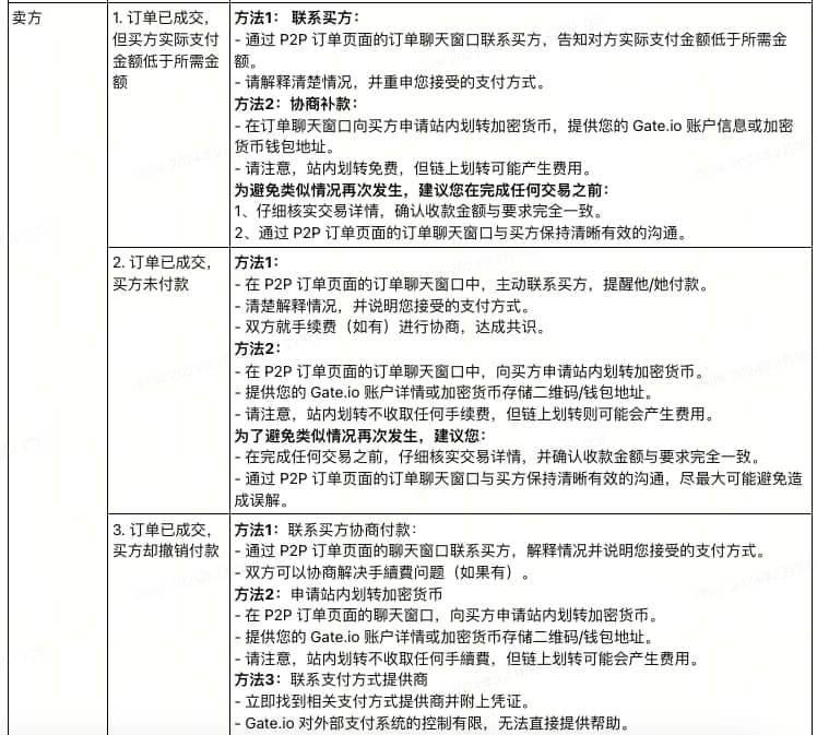
若遇到以下场景,您应在第一时间进行申诉,联系客服团队介入处理(客服可以采取锁定资金的保护方式)。在申诉后可再尝试用以下方式解决。
遇到 C2C 交易纠纷时,有效沟通与达成共识是解决问题的最佳方法。在此,我们愿意提供一些策略,帮助用户在求助客服申诉后能够自行处理争议。但是,请理解我们的建议并不能保证百分之百避免所有潜在的资产损失。要有效保护个人资产,遵循规定的交易指令,及时准确地执行交易是关键。
如果交易对手在协商后依然未能达成共识,Gate为您提供以下3条建议,帮助您维护权益:
1.联系客服寻求官方帮助:
-联系客服,提交工单,附上订单详情和相关凭证。
-我们将根据情况对违规账户采取措施,包括封禁、限制交易功能等。
2.严重违规行为可向当地政府机构举报:
-如您的严重损失,建议您向当地政府机构举报,维护自身权益。
温馨提示:
-Gate仅作为信息中介,而非信用中介。
-请您务必谨慎评估交易对手信誉,并管理法币交易风险。




